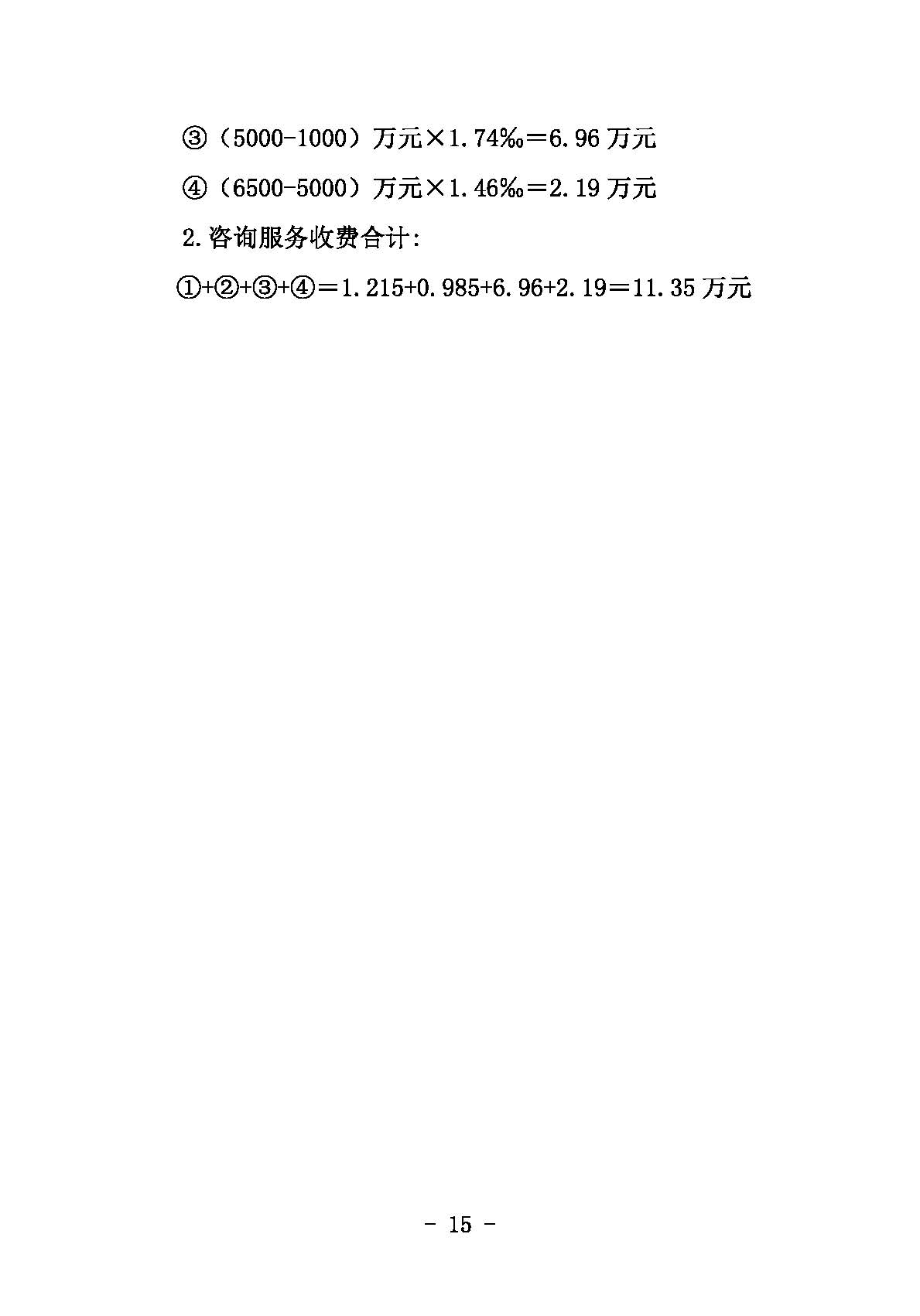
更换
010-68018529
微信号:公众号:中和德汇
千亿体育中国集团有限公司官网
企业概况
企业介绍
组织架构
公司资质
企业荣誉
千亿体育中国集团有限公司官网
公司新闻
行业动态
业务领域
工程咨询
工程设计
招标代理
造价咨询
工程管理
经典案例
企业文化
企业文化
党群建设
合作伙伴
分支机构
联系我们
联系我们
人才招聘
千亿体育中国集团有限公司官网
News Information
公司新闻
行业动态
当前位置:
网站千亿体育中国集团有限公司官网
>
千亿体育中国集团有限公司官网
>
行业动态
>
新闻详情
辽宁省建设工程造价管理协会《关于印发<辽宁省建设工程造价咨询服务收费参考标准(试行)>的通知》
时间:2024-04-30
来源:德汇
浏览量:464
开云电子登录
|
开云「中国」电子-官方网站
|
完美体育官网登录入口
|
半岛官网入口网页版
|
半岛web版登录入口
|
Y1体育(中国)有限公司
|
华球平台
|
华体登录
|
米兰网页版·官方端在线
|